净水器也叫净水机、水质净化器,是按对水的使用要求对水质进行深度过滤、净化处理的水处理设备。
国家层面净水器行业政策
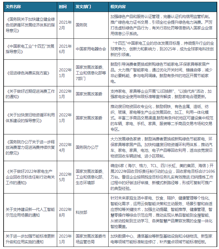
我国各部门出台了一系列政策促进净水器行业发展,引领全社会提升绿色消费,国家发展改革委市场监管总局发布的《关于进一步加强节能标准更新升级和应用实施的通知》,加快数据中心、通信基站等新型基础设施和冷链物流、新型家电等领域节能标准制定修订,补齐重点领域节能标准短板。
我国净水器行业相关政策汇总

资料来源:中国净水器行业发展现状研究与未来投资预测报告(2023-2030年)
地方层面净水器行业政策
与此同时,各省市加强对净水器行业的政策支持,如北京发布《关于实施促进绿色节能消费政策的补充通知》,增加绿色节能消费券适用商品至21类,包含手机、笔记本电脑、平板电脑、显示器、空气净化器、洗碗机、电视机、空调、电冰箱、洗衣机、热水器、微波炉、吸油烟机、燃气灶具、电饭锅、打印机、投影机、电风扇、坐便器、净水机、淋浴器。
各省市净水器行业相关政策汇总

资料来源:中国净水器行业发展现状研究与未来投资预测报告(2023-2030年)
官网:www.water-purification-equipment.cn
热点:中国净水设备,工业净水设备,家用净水设备,养殖净水设备,净水器滤芯,商用净水器,太阳能净水设备
中国净水设备网作为一家专业的净水设备网站,我们与众多知名品牌建立了长期稳定的合作关系。我们所提供的净水设备涵盖了工业净水设备,家用净水设备,养殖净水设备等各个领域,包括净水器,净水器滤芯,商用净水器系统等多种产品。这些产品均经过严格的质量检测和认证,确保其性能稳定、安全可靠。
关键字:中国净水设备_工业/家用净水设备_养殖净水设备_净水器滤芯_商用净水器_净水设备网_中国净水设备-太阳能净水设备
总部位于美国明尼苏达州的滨特尔(Pentair)集团成立于1966年,旗下品牌爱惠浦成立于1933年,拥有超过90年的净水经验,是世界上权威的专业水处理设备制造公司之一。滨特尔业务遍布全球6大洲27个国家,拥有10,578名员工,能在全球各个角落为我们的客户提供产品和服务。滨特尔在中国拥有40年的本土净水经验,致力于为中国客户及消费者提供优质且因地制宜的解决方案。我们的客户遍布市政、工业、餐饮、便利店、酒店、泳池等工商业领域及住宅和大众消费者等家用领域。 我们卓越的产品和解决方案在帮助创造洁净的水环境的同时减少水消耗,更高效地利用水及能源,实现可持续发展。
江苏艾勤环保科技有限公司(以下简称“艾勤科技”)是国内知名的曝气器和水处理填料的生产厂家。公司地址位于风景秀丽的太湖之滨、中国的环保之乡——宜兴市凯旋路18号。公司注册资金为1000万元,拥有三千多平方米的自动化生产研发车间。
点击 免费发布信息
·
扫码登录