• 全国
  • 欢迎来到中国净水设备网!
  • 全国统一客服热线 : 18848425568
关闭
当前城市:
进入全国
按省份选择:
  • 找信息 找商家 找商品 找产品

加载中...

2026-02-05 星期四

当前位置:中国净水设备网 > 资讯库
全部 行业新闻 净水设备常识 政策法规
共299条结果 10 / 19
环保政策与净水器行业的交互发展:机遇与挑战环保政策与净水器行业的交互发展:机遇与挑战
环保政策与净水器行业的交互发展:机遇与挑战环保政策与净水器行业的交互发展:机遇与挑战
中国净水设备中 国政府在环保及净水行业采取了一系列重大决策和举措,对企业和消费者产生了深远的影响。其中,环保部宣布将全面推进环境污染第三方治理,旨在通过引入市场机制推动企业、政府和第三方机构共同参与环保事业,实现环保工作的提质增效。01机遇与挑战,净水器行业的未来如何?净水器行业也在不断发展和壮大,品牌竞争日趋激烈。在市场上,知名净水器品牌凭借技术、品质和服务优势获得了更多的市场份额,而一些小型净水器企业则因为产品质量、售后服务等问题逐渐退出市场。消费者在购买净水器时需要认真了解品牌实力、产品性能和售后服务情况,以避免遭受损失。未来,净水器行业将继续呈现出多元化、智能化和个性化的发展趋势。不同地区、不同收入水平的人们对净水器的需求各异,因此净水器企业需要不断创新,推出更符合消费者需求的产品和服务。同时,随着智能家居概念的普及,净水器行业将结合智能家居技术,为用户提供更加便捷、高效和安全的生活体验。(图片来源:拍信创意,侵删)02绿色环保成为净水器行业的新趋势此外,绿色环保成为净水器行业的新趋势。随着环保意识的不断提高,净水器企业开始注重环保理念,推广绿色产品和服务。例如,一些企业开始采用环保材料如可回收利用的塑料和无毒无害的滤芯等,以减少对环境的污染。净水器产品也增加了净化水质的效果,既满足了人们的饮水需求,又提高了水资源的利用效率,达到节约水资源的目的。(图片来源:拍信创意,侵删)03技术与创新在技术创新方面,净水器行业取得了许多重要成果。例如纳米滤芯技术、超滤技术等先进净水技术的运用能够更高效地过滤水中的各种有害物质,保证饮用水的安全性。净水器企业还致力于探索更加智能化的产品如能自动检测水质和调节水压的智能净水器等。这些创新技术的应用将使净水器行业更加稳健有序地发展。政府也加大了对净水器行业的扶持力度和监管强度。政府对净水器产品的质量检测更加严格,对不合格的产品进行处罚以保持市场的公平竞争此外政府对净水器企业的广告宣传进行管制以防止误导消费者的情况发生。这些举措将有利于保护市场的公平竞争并维护消费者的合法权益从而促进净水器行业的健康发展。(图片来源:拍信创意,侵删)04推动净水器行业的健康发展未来,随着人们生活水平的提高和环保意识的增强,净水器行业将会迎来更加广阔的市场和发展空间。净水器企业需要积极拥抱变革,加强技术创新和市场研究,以满足消费者不断变化的需求,并在竞争中保持领先地位。同时,也需要政府继续加大对净水器行业的扶持力度,推动产业升级和高质量发展,为消费者提供更加优质的饮水服务。国家在环保和净水行业采取了一系列重大决策和举措,将对企业和消费者产生了深远的影响。在未来,随着环保意识的提高和技术的不断进步,净水器行业将继续发展壮大,为人们提供更安全、更便捷的饮水服务。在政府和企业的共同努力下,将克服挑战和解决问题,推动净水器行业的健康发展。官网:www.water-purification-equipment.cn热点:中国净水设备,工业净水设备,家用净水设备,养殖净水设备,净水器滤芯,商用净水器,太阳能净水设备中国净水设备网作为一家专业的净水设备网站,我们与众多知名品牌建立了长期稳定的合作关系。我们所提供的净水设备涵盖了工业净水设备,家用净水设备,养殖净水设备等各个领域,包括净水器,净水器滤芯,商用净水器系统等多种产品。这些产品均经过严格的质量检测和认证,确保其性能稳定、安全可靠。关键字:中国净水设备_工业/家用净水设备_养殖净水设备_净水器滤芯_商用净水器_净水设备网_中国净水设备-太阳能净水设备
2025-07-24 09:34:00 发布 阅读 7
2025年净水器市场大爆发!政策红利助力销量激增
2025年净水器市场大爆发!政策红利助力销量激增
中国净水设备2025年,家电市场迎来了重大的变革,特别是水家电领域。随着家电以旧换新政策的扩展,从原有的8大类家电增加至12类,净水器作为新增品类之一,获得了前所未有的关注与支持。净水器的入围国补范畴,不仅提升了其市场地位,也让消费者对这一改善生活品质的产品充满期待。根据奥维云网(AVC)的最新数据,2025年第一季度,末端净水市场(包括净水器、净饮机和饮水机)零售额达到了63.7亿元,同比上涨了18.3%。在零售量方面,达到570万台,同比增长6.9%。政策红利的延续与基数的影响,使得末端净水市场实现了显著增长。从渠道分布来看,净水器和净饮机的线下增速明显高于线上,而饮水机则保持了线上增长的势头。进入3月家装季后,净水器因其安装属性及国补政策的限制,线下市场的增速更加明显。尤其是净饮机,因冰热和制冰产品的快速走俏,线下销量持续攀升。随着国补政策的常态化,各大电商平台也纷纷设立了国补专区,净水器在抖音渠道的品牌数量增速达到了28%。与此同时,饮水机的线上销售依然强劲,特别是管线机、桌面式和迷你式饮水机的增长势头更为迅猛。价格方面,净水器和饮水机的均价有所上涨,而净饮机的均价则出现下滑。整体来看,国补政策将推动价格结构的升级。值得注意的是,净水器和净饮机在抖音渠道的均价显著高于传统电商的均价,品牌们在抖音上布局中端产品,并将其视为新品首发的重要阵地,进一步提升了抖音渠道的市场影响力。在产品趋势上,制冷功能在水家电的市场份额不断提升,净水器中带有制冷的产品数量也在增加。这些产品主要面向中高端市场,且具备矿化、气泡水和全厨洗等多种功能,以提升竞争力。而在净饮机和饮水机中,制冷和制冰块的产品份额也迅速上升,尤其是制冰模块的升级,从传统的舀冰方式发展到密闭管路自动出单个冰块,优化了冰块的生产环境。饮用水市场的进一步融合也在进行中,部分品牌推出了气泡洗果蔬的功能,甚至在产品上搭载气瓶,可以直接享用气泡水。这种创新不仅满足了消费者多样化的需求,也推动了净水器搭载气泡洗功能的趋势,旨在提供更健康的用水解决方案。在健康层面,含矿物质的产品数量快速增加,品牌们在净水器的卫生安全认证方面也加大了投入,如母婴级、出水水质等,强化了消费者对净水器安全与健康的认知。功能的多样化使得产品不断迈向模块融合和分区,净化、制冷、制热、储水和煮茶等功能相互融合,消费者可根据个人需求进行自由搭配,享受更多个性化的选择。总体来看,净水产品在政策的引导下正在加速普及,而企业也在不断加大对净水产品的投资。从单纯的参数竞争转向提升饮用水体验,旨在为消费者提供更优质的生活用水方式。在国补政策的助力下,净水用户的认知也在不断提升,市场前景广阔,净水市场有望迎来更多扩容。官网:www.water-purification-equipment.cn热点:中国净水设备,工业净水设备,家用净水设备,养殖净水设备,净水器滤芯,商用净水器,太阳能净水设备中国净水设备网作为一家专业的净水设备网站,我们与众多知名品牌建立了长期稳定的合作关系。我们所提供的净水设备涵盖了工业净水设备,家用净水设备,养殖净水设备等各个领域,包括净水器,净水器滤芯,商用净水器系统等多种产品。这些产品均经过严格的质量检测和认证,确保其性能稳定、安全可靠。关键字:中国净水设备_工业/家用净水设备_养殖净水设备_净水器滤芯_商用净水器_净水设备网_中国净水设备-太阳能净水设备
2025-07-23 09:22:19 发布 阅读 7
净水行业的痛点和发展趋势:未来的发展方向和机遇
净水行业的痛点和发展趋势:未来的发展方向和机遇
中国净水设备净水行业是一个非常重要的行业,因为它关乎到人们的健康和生存。在过去的几年中,随着人们生活水平的提高和环境污染的加剧,净水行业得到了越来越多的关注。,净水行业也面临着一些痛点。净水行业的技术水平相对较低,导致生产的净水质量不够好,不能满足人们日益的健康需求。净水行业的市场规模不够大,导致企业无法获得足够的利润。,净水行业的监管力度不够严格,导致市场上出现了很多不正规的企业,影响了市场的公平竞争。为了解决这些问题,净水行业需要进行一些改革和创新。企业需要加强技术研发,提高净水的质量。企业需要拓展市场规模,提高销售额。,政府需要加强监管,打击不正规的企业,维护市场的公平竞争。除了改革和创新,净水行业还有几个发展趋势。随着人们生活水平的提高,对于健康的需求也日益,这将为净水行业带来更多的市场机会。随着科技的发展,净水行业的技术水平也会不断提高,这将为净水行业带来更多的创新机会。,随着环保意识的增强,人们对于环保产品的需求也会,这将为净水行业带来更多的市场机会。净水行业是一个非常重要的行业,面临着一些痛点,但也有许多发展趋势和机遇。通过改革和创新,净水行业将能够更好地满足人们的需求,为人们的健康和生存提供更好的保障。净水行业的痛点和发展趋势:未来的发展方向和机遇图1随着全球水资源的日益紧缺和环境污染的加剧,净水行业成为了越来越受到关注的话题。净水行业是一个涉及到水资源开发、处理、净化、输送和分配等多个环节的综合性行业,也是一个高度技术含量和资本密集型的行业。在这个行业中,项目融资是非常重要的环节,从项目融资的角度出发,探讨净水行业的痛点和发展趋势,并提出未来的发展方向和机遇。净水行业的痛点1.1 投资成本高净水行业的投资成本相对较高。这主要是因为净水设备和技术需要不断更新和升级,以满足日益严格的水质要求;,水资源开发和处理的成本也相对较高。因此,对于项目融资方来说,高投资成本是一个很大的挑战。1.2 技术门槛高净水行业的技术门槛相对较高。净水处理过程中涉及到多个工艺步骤,如预处理、深度处理、过滤、消毒等,每个步骤都需要严格控制和操作。因此,对于项目融资方来说,技术门槛也是一个很大的挑战。1.3 市场不稳定净水行业的市场稳定性相对较差。由于水资源的分布不均和环境污染的影响,净水行业的市场需求存在很大的波动性。因此,对于项目融资方来说,市场不稳定性也是一个很大的挑战。净水行业的发展趋势净水行业的痛点和发展趋势:未来的发展方向和机遇 图22.1 政策支持随着全球环境污染的加剧,政府越来越重视水资源的保护和利用。各国政府纷纷出台相关政策,鼓励和引导净水行业的发展。尤其是在发展中国家,政府对净水行业的支持力度更大。2.2 技术创新随着科技的不断发展,净水行业的技术也在不断进步。新的技术和设备不断涌现,如膜分离技术、反渗透技术、紫外线消毒技术等,不断提高了净水处理的效率和质量。2.3 市场需求随着人们生活水平的提高,对水质的要求越来越高。尤其是在发展中国家,人们越来越重视健康和环保,对净水产品的需求不断。这为净水行业的发展提供了广阔的市场空间。未来发展方向和机遇3.1 融资方式创新为了解决净水行业的融资难题,项目融资方可以尝试多种融资方式创新,如股权融资、债权融资、政府补贴等多种融资方式相结合,以满足不同项目的资金需求。3.2 融资渠道拓展为了解决净水行业的融资难题,项目融资方可以尝试多种融资渠道拓展,如银行贷款、风险投资、私募基金、众筹等,以满足不同项目的资金需求。3.3 技术研发为了解决净水行业的技术门槛,项目融资方可以加大技术研发投入,不断提高技术水平和创新能力,以满足市场需求。净水行业是一个高度技术含量和资本密集型的行业,项目融资在其中扮演着重要的角色。未来净水行业将受到政策支持、技术创新和市场需求等因素的推动,项目融资方可以尝试多种融资方式创新和融资渠道拓展,加大技术研发投入,以满足市场需求,实现可持续发展。官网:www.water-purification-equipment.cn热点:中国净水设备,工业净水设备,家用净水设备,养殖净水设备,净水器滤芯,商用净水器,太阳能净水设备中国净水设备网作为一家专业的净水设备网站,我们与众多知名品牌建立了长期稳定的合作关系。我们所提供的净水设备涵盖了工业净水设备,家用净水设备,养殖净水设备等各个领域,包括净水器,净水器滤芯,商用净水器系统等多种产品。这些产品均经过严格的质量检测和认证,确保其性能稳定、安全可靠。关键字:中国净水设备_工业/家用净水设备_养殖净水设备_净水器滤芯_商用净水器_净水设备网_中国净水设备-太阳能净水设备
2025-07-22 09:17:46 发布 阅读 7
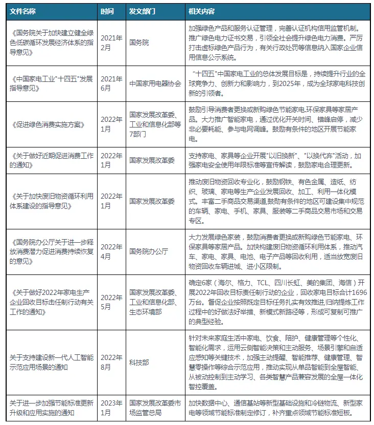
中国及部分省市净水器行业相关政策汇总 大力发展绿色家装
中国及部分省市净水器行业相关政策汇总 大力发展绿色家装
中国净水设备净水器也叫净水机、水质净化器,是按对水的使用要求对水质进行深度过滤、净化处理的水处理设备。国家层面净水器行业政策我国各部门出台了一系列政策促进净水器行业发展,引领全社会提升绿色消费,国家发展改革委市场监管总局发布的《关于进一步加强节能标准更新升级和应用实施的通知》,加快数据中心、通信基站等新型基础设施和冷链物流、新型家电等领域节能标准制定修订,补齐重点领域节能标准短板。我国净水器行业相关政策汇总资料来源:中国净水器行业发展现状研究与未来投资预测报告(2023-2030年)地方层面净水器行业政策与此同时,各省市加强对净水器行业的政策支持,如北京发布《关于实施促进绿色节能消费政策的补充通知》,增加绿色节能消费券适用商品至21类,包含手机、笔记本电脑、平板电脑、显示器、空气净化器、洗碗机、电视机、空调、电冰箱、洗衣机、热水器、微波炉、吸油烟机、燃气灶具、电饭锅、打印机、投影机、电风扇、坐便器、净水机、淋浴器。各省市净水器行业相关政策汇总资料来源:中国净水器行业发展现状研究与未来投资预测报告(2023-2030年)官网:www.water-purification-equipment.cn热点:中国净水设备,工业净水设备,家用净水设备,养殖净水设备,净水器滤芯,商用净水器,太阳能净水设备中国净水设备网作为一家专业的净水设备网站,我们与众多知名品牌建立了长期稳定的合作关系。我们所提供的净水设备涵盖了工业净水设备,家用净水设备,养殖净水设备等各个领域,包括净水器,净水器滤芯,商用净水器系统等多种产品。这些产品均经过严格的质量检测和认证,确保其性能稳定、安全可靠。关键字:中国净水设备_工业/家用净水设备_养殖净水设备_净水器滤芯_商用净水器_净水设备网_中国净水设备-太阳能净水设备
2025-07-21 09:18:36 发布 阅读 6
净水机陷同质化困境,行业急需一剂强“新”针
净水机陷同质化困境,行业急需一剂强“新”针
中国净水设备净水机陷同质化困境,行业急需一剂强“新”针“喝水,要喝健康水”,已经成为当代年轻人健康生活的新观念。与此同时,消费者意识到健康饮水的问题,并促进了净水器市场的繁荣。在大健康基调下,净水器行业迎来了一波“红利”,产品普及率也进一步提升。目前,一、二线城市净水器市场进入存量替换阶段,三、四线下沉市场发展潜力巨大。随着净水器换新比例的逐渐提高,这个行业将迎来新一轮机遇。净水器市场爆发的同时,净水器的品牌阵营正在不断的壮大,市面上不仅有专业净水器品牌,包括家电企业、互联网企业都在专营这门生意。市场年年扩容,竞争越发激烈,净水企业究竟怎么做,才能改善现状,良性发展?疫情激发净水器市场“活力”去年,受疫情影响,整个家电行业承受着巨大压力。疫情影响着家电厂商正常运转的同时,也带来了机遇。以净水器行业为例,净水器作为高端健康家电收获了一波红利,同时,消费者健康饮水需求觉醒给产业带来新活力。多喝水是提高免疫力简单有效的重要方法,为了改善家庭安全饮水问题,很多消费者开始在家里安装净水器,用户需求逐渐拉动净水器市场销量增长。有公开资料显示,2021年上半年京东净水器累计销量超470万件,销售额超30亿。其中Q2季度净销量超270万件,销售额超20亿,同比去年增长约23%。通过数据可以看出,净水行业增速明显,市场可期。目前,市面上在售的净水器种类较多,RO反渗透净水器凭借有效过滤重金属、病毒和有机物等优势成为消费主流。但由于膜技术受制于人,市面上在售的净水器产品出现同质化问题,产品销售疲软。在笔者看来,突发情况只能短暂的刺激市场销量,技术升级和产品创新才能激发市场的真正活力,推动企业前进产业发展。产品同质化严重,市场价格战激烈目前,我国净水器行业存在产品同质化的隐患,整个市场也还未形成规范的生态格局。虽然净水器品牌众多,但并未在技术层面出现“百花齐放”的竞争状态。由于净水器设备在功能、技术上的布局大体一致,产能资源偏少、设备质量较弱,运行模式类似,导致行业并没有创新性的技术或产品出现,行业内进行技术自主创新的企业也很少。目前,市场上常见净水器产品主要有三大类:超滤净水器、RO反渗透净水器以及纳滤净水器。超滤净水器能滤除水中的细菌、铁锈、胶体等有害物质,但对水中有害重金属会放行;RO反渗透净水器是市场主流产品,它几乎能过滤水中除水分子以外的一切物质。纳滤净水器的过滤精度在超滤和反渗透之间,具备一定的电荷吸附效应,能去除部分二价以上的重金属和矿物质离子。三类产中,RO反渗透净水器的过滤效果最高,它能将有害的和有益的元素一并去除,过滤后的水为纯水。消费者需求一向都是社会发展的风向标,就好像“喝好水”关系到消费者健康指数与经济的发展。笔者觉得,净水器企业在研发创新产品时,不仅要结合当地消费者需求,还得结合供给特色变化,选择企业有能力做好的技术路线,进行重点发展。例如方太以膜技术为重点,研发出NSP选择性过滤膜,对铅、镉、砷的去除率均达到了与反渗透膜相同的水平(99%以上),而对人体有益的矿物质钙、镁、钠等常量元素几乎无截留,水质近似矿泉水;美的以净水器的基本功能为重点,结合消费者需求研发创新产品;A.O.史密斯以满足不同消费者对咖啡、奶粉等温度个性化需求,研发创新净水器;小米净水器注重智能化升级,与智能家居紧密结合,完善全屋智慧化用水方案等等。在笔者看来,对于净水器企业来说,关注消费者细分市场需求,以此研发创新产品,能有助于厂商找到盈利新风口。千亿净水市场,缘何难寻龙头企业随着时代的变迁,人们生活品质的不断提高,净水器受用户需求影响,正悄然发生改变,它从“饮水安全”向“健康好水”方向转变。在净水器行业还未出现绝对龙头的当下,呈现四大发展趋势,市场正在迎来新的格局。1、千亿市场暂无龙头企业有公开数据显示,2016年到2021年,净水器市场预计将保持50%的年均复合增长率,净水设备将保持着高速的增长趋势,2021年净水器规模也将超过1500亿元。在线上渠道,千元以内的净水器销量最高,2999元及以上的净水器销量增速明显。受消费者健康、品质的需求刺激下,净水器行业即将掀起新一轮技术优化和功能创新浪潮。由于行业还未出现绝对龙头企业,净水器市场的增长机遇掌控在各大企业自主创新的能力上。随着净水行业的逐渐成熟,消费者对净水产品认知的加强,用户对净水器的需求将从“价格导向”到“品质导向”的上升。在产品同质化的情况下,中外净水品牌位于同一技术起跑线上。谁能最先打破品牌同质化僵局,研发出差异化技术,生产出品质化产品,谁就能突破出圈,占据未来竞争先机。2、行业将呈现四大发展趋势首先,抗压能力增强,社交电商推进渠道变革。净水器行业经历疫情的洗礼,各品牌的抗压能力大大增强,也给线上渠道更多的发展机会,产品竞争转为用户竞争。相较于实体店,消费者更喜欢具备社交性质的线上网购,社交电商不仅能加强用户黏性,进而提高销售额。其次,行业加速洗牌,落后将直接淘汰。目前,净水器产品同质化严重,好在部分企业已经意识到这点,在技术和功能应用上下功夫,建立差异化趋势,拉大品牌之间的距离。同时,也加快了市场洗牌速度,行业将迎来规模与集中化发展。再次,智能化将引领行业转型风潮。智能化是净水行业发展的必经之路,也是产业增长的动力之一。AI语音、人脸识别、智能互联等技术为净水行业带来更多想象空间的同时,还能为消费者提供更好的使用体验。最后,绿色环保。在“碳中和”等国家政策的持续推动下,净水企业也会将减排目标逐渐落实到产品线中,绿色环保是净水行业未来发展的主流趋势,而高效节能则是净水企业进行技术创新和产品升级的必经之路。笔者觉得,随着用户对健康饮水的不断重视,净水机将有可能成为中产家庭的标配。某种程度而言,新冠疫情加速了净水行业洗牌,同时也给行业带来了新机遇。净水器市场竞争加剧后行业门槛将提升,净水行业将形成更多标准规范,头部企业若占得先机,布建产品生态,深耕差异化的精细服务产品体系,或能寻机而动市场突围。写在最后目前,净水行业暗流涌动,处于大变局的前夕,谁能把握时代命运自我超越,谁就能在乱局中脱颖而出。对于新进企业来说,设立短期目标可以通过产品技术创新来弥补了渠道上的不足,从不同的方向入手提前抢占市场。对于行业老兵来说,通过综合分析分市场容量、竞争格局、需求以及自身的定位、发展方向,进行新策略的布局,加速培育和催化高端净水产品市场的发展。不仅能够助力企业从饮用拓展到多场景需求,还能为家用净水器行业提供更多的产品开发新思路。官网:www.water-purification-equipment.cn热点:中国净水设备,工业净水设备,家用净水设备,养殖净水设备,净水器滤芯,商用净水器,太阳能净水设备中国净水设备网作为一家专业的净水设备网站,我们与众多知名品牌建立了长期稳定的合作关系。我们所提供的净水设备涵盖了工业净水设备,家用净水设备,养殖净水设备等各个领域,包括净水器,净水器滤芯,商用净水器系统等多种产品。这些产品均经过严格的质量检测和认证,确保其性能稳定、安全可靠。关键字:中国净水设备_工业/家用净水设备_养殖净水设备_净水器滤芯_商用净水器_净水设备网_中国净水设备-太阳能净水设备
2025-07-18 09:22:17 发布 阅读 6
净水器大战,2025转向“冰块自由”
净水器大战,2025转向“冰块自由”
中国净水设备虽然还不到7月,但高温已经让全国许多地方苦不堪言。炎炎夏日,一杯冰饮成为许多家庭消暑的灵魂伴侣。尤其随着2025年净水器首次被纳入国家补贴政策,一场围绕“制冰净水器”的创新竞赛悄然开启。从飞利浦冰境i1pro到海尔鲜活冰,从美的冰魔方到小米有品旗下的宜米制冰饮水机,各大品牌纷纷入局,围绕制冰功能展开了激烈角逐。奥维云网数据显示,2025年1-5月,线上台式净饮机中含制冰块功能的产品销额份额达到32.5%,线上嵌入式净饮机中含制冰功能的产品销额份额达到16.1%,线上桌面式饮水机含制冰功能的销额份额达到23.6%。京东数据同样亮眼,618期间制冰净饮水机成交额同比增长260%。这个夏天,当传统冰格被扔进垃圾桶,当制冰机的噪音不再是深夜的困扰,冰块不再是冰箱的附属品,而是成了家电市场最炙手可热的"流量密码"。“制冰热”席卷饮水机市场,消费需求催生行业新趋势在成都太古里的星巴克里,每天下午都能看到穿着潮牌的年轻人捧着冰美式自拍。但更多人选择把这份仪式感带回家。"周末约朋友来家里小聚,用制冰净水器现做冰块,比外卖买的干净,还能根据饮品调冰块大小。"有用户在小红书展示着他的制冰净水器,7分钟制出的冰块厚度均匀,还能为小朋友实现冰沙自由。这种"在家复刻高级感"的需求,正推动制冰净水器从小众走向大众。消费需求的转变,本质是代际更迭带来的生活方式革命。成长于物质丰富时代的Z世代,对饮水的需求早已超越"解渴"层面。美团外卖数据显示,2025年夏季,冰咖啡、冷泡茶的订单量同比增长180%,家庭自制饮品的搜索量激增350%。当年轻人开始在社交平台分享"自制冰博客拿铁""薄荷柠檬冰饮"的教程,厨房就成了他们的"生活实验室"。传统饮水机的温水、热水两档功能,显然无法满足他们对"45℃冲奶、85℃泡茶、0℃制冰"的全场景需求。此外,消费升级浪潮下,消费者对家居生活品质的追求不断提高,更加注重产品的功能性与便捷性。制冰净水器将净水、制冰、加热等功能集成一体,节省空间的同时,避免了传统制冰方式的繁琐与卫生隐患,为消费者带来“一键制冰、即制即用”的便捷体验,极大地提升了生活品质。再加上,2025年家电以旧换新政策扩容,净水器首次跻身国家补贴名录,为市场注入一剂强心针。政策红利下,制冰功能异军突起,成为拉动增长的核心引擎。群雄逐鹿,各大品牌制冰功能大比拼在制冰净水器这片新兴蓝海中,飞利浦、海尔、美的、小米有品等品牌各显神通,围绕制冰功能展开全方位竞争,产品差异主要体现在制冰时间、制冰品质、功能集成度以及智能化程度等方面。制冰速度是消费者选购制冰净水器时关注的核心指标之一。飞利浦冰境i1pro、海尔鲜活冰、美的冰魔方等产品在制冰时间上表现出色。飞利浦冰境i1pro搭载先进的制冷系统,能够在短短8分钟内完成制冰过程,满足消费者即时用冰需求;海尔鲜活冰凭借升级的快速制冰技术,将制冰时间缩短至7分钟,领先一众竞品;美的冰魔方同样不逊色,8分钟即可产出一板冰块,实现快速制冰。相比之下,小米有品旗下宜米制冰饮水机在制冰速度上稍显逊色,但通过优化制冰流程,也能在较短时间内为用户提供冰块,满足日常基本用冰需求。速度之外,冰块的"品质战争"更为激烈。飞利浦冰境i1pro通过优化制冷系统和高效过滤机制,实现了快速制冰的同时,还能有效去除水中杂质、重金属及微生物,同时有效减少气泡与杂质,提升冰块美观度与口感,无论是用于调制鸡尾酒还是制作冰咖啡,都能完美适配;海尔“鲜活冰”台式净饮机则采用超低温定向冷冻技术,让冰晶像钻石般紧密排列,气泡减少,耐融提升74.2%,融化秒变“慢动作”。实现一杯冰美式,钻石冰硬扛1小时不塌;美的冰魔方Max冰块净水器采用了创新的鲜水回流系统,该系统能够在设备运行过程中,自动回收水路中的隔夜陈水,并通过回流和过滤程序,有效去除细菌、降低亚硝酸盐等有害物质,还原水质的鲜美口感,同时解决了因水质不佳导致的冰块问题。显然,如今的制冰净水器已不再局限于制冰与净水功能,各大品牌纷纷拓展功能边界,打造“一站式”饮水解决方案。像拥有飞利浦冰境i1pro就相当于同时拥有刨冰机,制冰机,热水壶,矿泉机,净水器,可实现之净水、制冰(沙冰)、冷热直饮等多重功能;海尔鲜活冰在制冰、净饮基础上,加入了智能控温功能,可精准调节水温,实现温水直饮,提升用户日常饮水便捷性;美的冰魔方更是集冰、冷、热、纯、鲜五大功能于一体,满足用户多样化饮水场景。而这种"懂你"的体验,正在重塑制冰净水机的的竞争逻辑。行业创新背后的逻辑与驱动力制冰净水器行业的蓬勃发展与创新变革,并非偶然,其背后蕴含着清晰的逻辑与多元的驱动力。首先,消费者需求的不断演变是行业创新的核心驱动力。随着生活水平提高,消费者对饮水品质与体验的要求日益严苛,从单纯的解渴需求,延伸至追求健康、美味、便捷的多元饮水场景。制冰功能的加入,使净水器能够满足夏日冰饮、咖啡茶饮制作、家庭聚会等场景需求,而功能集成化、智能化的发展趋势,则进一步提升了用户体验,简化操作流程,节省空间,为消费者带来更加便捷、高效的生活方式。品牌通过深入洞察消费者需求,不断优化产品功能与设计,以满足市场日益细分的需求。其次,制冰净水器行业的创新离不开技术的有力支撑。在制冰技术方面,半导体制冷、压缩机快速制冰等技术的广泛应用,大幅缩短了制冰时间,提升制冰效率;净水技术的持续升级,如RO反渗透、超滤、复合型过滤等技术的优化,确保水质纯净健康;智能化技术的融入,包括物联网、AI算法、语音交互等,使产品具备远程操控、智能调节、个性化服务等功能,实现从传统家电向智能家电的跨越。企业不断加大研发投入,推动核心技术突破,为产品创新提供源源不断的动力。再加上,净水器市场竞争本就激烈,传统功能产品逐渐趋于同质化,企业亟需开拓新的增长点,以获取竞争优势。制冰净水器作为新兴细分领域,市场潜力巨大,吸引了众多品牌纷纷布局。在这片红海中,企业为脱颖而出,不得不聚焦差异化创新,从制冰时间、品质、功能集成度、智能化程度等多个维度发力,打造具有独特卖点的产品,满足不同消费群体的个性化需求,通过差异化竞争在市场中抢占一席之地。可以说,制冰净水器的走红早已超越"消暑神器"的范畴,它折射出家电行业的三大转型信号,其一,消费需求从"功能满足"转向"情感价值",年轻人愿意为"喝冰水的仪式感"支付溢价;其二,技术竞争从"参数比拼"转向"体验深耕",一块冰块的透明度、融化速度、卫生标准,背后是千万次的材料实验和用户调研;其三,行业逻辑从"单品创新"转向"生态构建",当制冰功能与健康管理、智能家居、饮食文化深度融合,家电产品就成了生活方式的载体。官网:www.water-purification-equipment.cn热点:中国净水设备,工业净水设备,家用净水设备,养殖净水设备,净水器滤芯,商用净水器,太阳能净水设备中国净水设备网作为一家专业的净水设备网站,我们与众多知名品牌建立了长期稳定的合作关系。我们所提供的净水设备涵盖了工业净水设备,家用净水设备,养殖净水设备等各个领域,包括净水器,净水器滤芯,商用净水器系统等多种产品。这些产品均经过严格的质量检测和认证,确保其性能稳定、安全可靠。关键字:中国净水设备_工业/家用净水设备_养殖净水设备_净水器滤芯_商用净水器_净水设备网_中国净水设备-太阳能净水设备
2025-07-17 09:21:56 发布 阅读 8
净水器纳入国补,能否迎来新一轮增长?
净水器纳入国补,能否迎来新一轮增长?
中国净水设备净水器作为一种高效、便捷的饮用水处理设备,在过去几年中经历了从快速增长到结构调整的演变。2022年,我国净水器零售额规模为185亿元,同比下降18.7%,零售量为739万台,同比下降20.2%。到了2023年,市场逐步复苏,净水器零售额达到205亿元,同比增长11%,零售量为802万台,同比增长9%。进入2024年,净水器行业展现出强劲的增长势头。根据奥维云网(AVC)推总数据,2024年净水器市场零售额达240亿元,同比增长17.2%,零售量为877万台,同比增长9.3%。这一增长背后,既有政策红利的推动,也离不开产品技术的持续升级与消费者需求的转变。政策驱动,以旧换新成为市场增长关键2024年,净水器市场呈现出明显的“前低后高”走势。1-8月,净水器零售额同比下滑1.3%,零售量同比下滑1.7%。然而,9-12月市场迅速回暖,零售额同比增长42.3%,零售量同比增长24.9%。这一显著反弹的主要驱动力来自于以旧换新政策的全面实施。随着政策的落地,消费者更换老旧净水设备的意愿大幅提升,推动了市场需求的集中释放。值得一提的是,以旧换新政策不仅直接拉动了市场需求,还推动了行业结构的优化。政策鼓励消费者更换高耗能、低效率的老旧设备,转而选择高效节能的新型净水器。这一趋势与消费者对健康、环保的需求高度契合,进一步加速了市场的高端化进程。2024年,一级水效产品的市场份额已达到87%,同比提升5%。2025年,以旧换新政策延续,并且将净水器正式纳入国家补贴范围。自1月20日起,各省份陆续出台相关政策,进一步刺激了市场需求的增长。可以预见,政策红利将在未来几年持续释放,成为推动净水器市场增长的重要引擎。产品升级,高效与健康成主流方向在政策与需求的双重驱动下,净水器行业的技术创新步伐加快,主要体现在高效和健康两大方向。2024年,大通量RO净水器成为市场主流。线上市场中,1200G大通量RO净水器的市场份额持续提升,同比增加9.6%,但均价同比下滑7.6%,表明品牌间价格战日趋激烈。尽管如此,头部品牌加大对1200G产品的投入,新品数量创历史新高,这不仅提升了产品的竞争力,也为市场注入了新的活力。健康需求驱动下,净热一体机和含矿物质净水器成为市场新宠。其中,净热一体机线上销额占比为16.7%,同比提升2%;线下销额占比为27.1%,同比提升4.5%。品牌在出水流速和智能龙头上不断迭代,进一步提升了产品的用户体验。与此同时,含矿物质净水器产品的普及,也为行业注入新的增长动力。奥维云网(AVC)监测数据显示,线上RO含矿物质净水器市场份额为6.5%,同比提升2.8%,线下市场份额为9%,同比提升4.2%。头部品牌积极推广含矿物质产品,宣传方式从强调矿物质功效转向贴近日常生活饮用水需求。尽管目前含矿物质净水器的市场份额仍低于台净产品,但其健康属性与消费升级趋势高度契合,未来增长潜力巨大。从市场竞争格局来看,头部品牌在高效和健康两大方向上持续发力,推动了行业技术升级。例如,1200G大通量产品的普及和含矿物质净水器的推广,均离不开头部品牌的积极布局。同时,品牌间的竞争也加剧了价格下行压力,尤其是在大通量产品领域,均价下滑明显。未来,如何在技术创新与成本控制之间找到平衡,将成为品牌竞争的关键。展望2025年,随着净水器纳入国家补贴范围,行业将迎来新一轮增长动力。政策红利、消费升级和产品创新三者的协同作用,将推动市场持续扩容。预计2025年,净水器市场将保持稳定增长态势。然而,行业也需警惕价格战的风险。品牌必须在技术创新、成本控制和市场营销等方面持续发力,才能在国家补贴政策的支持下,实现高质量发展。官网:www.water-purification-equipment.cn热点:中国净水设备,工业净水设备,家用净水设备,养殖净水设备,净水器滤芯,商用净水器,太阳能净水设备中国净水设备网作为一家专业的净水设备网站,我们与众多知名品牌建立了长期稳定的合作关系。我们所提供的净水设备涵盖了工业净水设备,家用净水设备,养殖净水设备等各个领域,包括净水器,净水器滤芯,商用净水器系统等多种产品。这些产品均经过严格的质量检测和认证,确保其性能稳定、安全可靠。关键字:中国净水设备_工业/家用净水设备_养殖净水设备_净水器滤芯_商用净水器_净水设备网_中国净水设备-太阳能净水设备
2025-07-16 09:29:33 发布 阅读 5
2025年净水器市场前景:智能化与技术创新引领新增长
2025年净水器市场前景:智能化与技术创新引领新增长
中国净水设备随着全球水资源紧张及人们对饮用水健康的日益关注,2025年的净水器市场展现出强劲的增长潜力和广阔的发展前景。国际高端净水品牌诺百纳结合净水市场行业环境与发展总结以下七个维度,深入分析2025年净水器市场的现状与未来。一、市场概述与增长背景近年来,我国经济水平的提升和居民生活品质的改善,推动了人们对生活用水的高标准需求。环境污染和水污染事件的频发,进一步激发了消费者对净水产品的需求。活化净水器市场蓬勃发展,得益于消费者对健康、安全生活的追求,以及科技的不断进步和净水技术的持续创新。二、技术进步与产品创新膜技术(如超滤、纳滤和RO反渗透)的广泛应用,有效提升了净水器的过滤效率和水质纯净度。智能化净水技术的发展,使净水器具备智能监测、远程控制等功能,提升了用户体验。通过手机APP,用户可以实时监测水质和设备状态。新型材料(如石墨烯、纳米银)的应用,不仅提高了净水器的抗菌性能,还降低了能耗,延长了设备使用寿命。三、消费趋势与市场需求消费者对健康、环保产品的关注度日益提高,推动了净水器市场的快速增长。一线城市及二线城市市场规模占据较大比例,但三四线城市和农村地区也逐渐成为新的增长点。随着生活节奏的加快,便捷、高效的净水器产品更受消费者青睐。同时,消费者对净水器品牌、功能和外观的关注度也在不断提高。四、政策环境与行业规范政府对环保、健康产业的大力扶持,为净水器市场的发展提供了良好的政策环境。一系列环保政策的出台,如水污染防治法、环保税等,促进了净水器行业的规范化发展。政府对水质安全的监管力度加强,促使企业加大净水技术的研发和生产投入,推动了行业的可持续发展。五、竞争格局与品牌发展净水器市场竞争激烈,品牌众多。随着市场的不断成熟,消费者对品牌的认知度和忠诚度逐渐提高。企业纷纷通过技术创新、产品升级和品牌建设来提升市场竞争力,争夺市场份额。六、投资机会与风险分析净水器市场的快速增长为投资者提供了丰富的投资机会。特别是在技术创新、产品升级和市场拓展等方面具有潜力的企业,更值得关注。然而,市场竞争激烈、技术更新换代快以及消费者需求变化等风险也不容忽视。投资者需谨慎评估市场风险和企业实力,做出明智的投资决策。七、未来展望与发展趋势预计到2025年,我国活化净水器市场规模将实现翻倍增长。随着科技的不断进步和消费观念的转变,净水器市场将迎来更加广阔的发展空间。未来,净水器将更加注重智能化、个性化和环保化的发展,满足消费者对高品质生活的追求。同时,行业也将朝着更加规范化、可持续化的方向发展。2025年的净水器市场前景广阔,充满机遇与挑战。国际高端净水品牌诺百纳紧跟市场趋势,不断创新和升级产品技术,提升服务质量和品牌形象,以在激烈的市场竞争中脱颖而出。官网:www.water-purification-equipment.cn热点:中国净水设备,工业净水设备,家用净水设备,养殖净水设备,净水器滤芯,商用净水器,太阳能净水设备中国净水设备网作为一家专业的净水设备网站,我们与众多知名品牌建立了长期稳定的合作关系。我们所提供的净水设备涵盖了工业净水设备,家用净水设备,养殖净水设备等各个领域,包括净水器,净水器滤芯,商用净水器系统等多种产品。这些产品均经过严格的质量检测和认证,确保其性能稳定、安全可靠。关键字:中国净水设备_工业/家用净水设备_养殖净水设备_净水器滤芯_商用净水器_净水设备网_中国净水设备-太阳能净水设备
2025-07-15 09:23:06 发布 阅读 5
部分水处理相关政策法规解读
部分水处理相关政策法规解读
中国净水设备在全球环境治理的大背景下,我国水污染防治形势愈发严峻,水处理技术的革新与应用已成为守护生态屏障的关键环节。国家层面密集出台的一系列政策法规,不仅为水处理行业划定了发展红线,更从根本上重塑着项目方案设计的逻辑框架。深入解读这些政策内涵,对于确保水处理项目的合规性、科学性与可持续性具有至关重要的意义。一、《水污染防治法》:构建全流程监管的法律基石作为我国水处理领域的 “根本大法”,《水污染防治法》以系统性思维构建了从源头防控到末端治理的全链条监管体系。其核心要义在于通过明确各方主体责任,实现对水处理项目全生命周期的刚性约束。在项目选址阶段,法规要求必须开展多维度环境影响评估,不仅要考量周边水文地质条件,更要将居民生活安全、区域生态敏感点等因素纳入评估模型,严禁在饮用水水源保护区、自然保护区核心区等生态敏感地带布局项目。在工艺设计环节,法律强制规定处理技术必须满足区域环境承载能力要求,对于采用新技术、新工艺的项目,需额外提交技术可行性论证报告。而在运营阶段,排污许可制度的全面推行,使得实时在线监测数据成为执法依据,企业需建立 “日监测、周分析、月报告” 的精细化管理机制,确保出水水质持续稳定达标。二、《水污染防治行动计划》:以技术创新驱动行业升级被业内称为 “水十条” 的《水污染防治行动计划》,以问题为导向构建了立体化的治理体系,其对项目设计的影响集中体现在技术路径选择与监管模式创新两个维度。在技术应用层面,计划明确鼓励膜分离、高级氧化、低温蒸发等先进技术的规模化应用,对采用列入《国家鼓励发展的环境保护技术目录》中技术的项目,给予税收减免、财政补贴等政策倾斜。这直接推动水处理项目在方案设计时,需建立技术可行性与经济性的动态评估模型,优先选择兼具环境效益与成本优势的工艺组合。在监管机制方面,计划提出的 “河长制”“湖长制” 与项目设计深度融合,要求处理设施的布局必须与流域水环境治理规划相衔接,例如在黑臭水体治理区域,项目设计需同步考虑尾水再生利用系统,实现水资源的循环闭环。三、《污水处理厂污染物排放标准》:以量化指标倒逼工艺优化该标准通过差异化排放限值的设定,构建了与区域环境质量挂钩的动态调整机制,对项目设计提出了精细化的技术要求。标准将排放指标划分为基本控制项目与选择控制项目,其中 COD、氨氮等基本指标执行全国统一限值,而总磷、总氮等指标则根据流域水质目标实行分区管控。以太湖流域为例,其总磷排放限值较全国基准值收紧 40%,这直接倒逼当地污水处理项目在设计时必须增设深度除磷单元,采用化学沉淀 + 生物吸附的组合工艺。在监测体系设计上,标准强制要求安装自动在线监测设备,并与生态环境部门监管平台实时联网,这使得项目的自控系统设计需具备数据加密传输、异常预警等功能,确保监测数据的真实性与时效性。四、《饮用水卫生标准》:以健康底线筑牢安全防线作为保障公众饮水安全的 “生命线” 标准,其对水处理项目设计的影响体现在风险防控的全链条渗透。标准中 106 项水质指标(其中 42 项为常规指标,64 项为非常规指标)的严苛要求,使得饮用水处理项目必须采用 “预处理 + 深度处理 + 消毒” 的三级工艺架构。在预处理阶段,针对原水中可能存在的藻类、嗅味物质,需设计强化混凝、活性炭吸附等预处理单元;深度处理环节则普遍采用超滤膜、纳滤膜等技术,确保去除微量有机物、重金属等污染物;消毒工艺选择上,在保证杀菌效果的同时,需严格控制消毒副产物(如三氯甲烷)的生成量,通常采用紫外线 + 氯胺的组合消毒方式。此外,标准对水质监测频率提出了刚性要求,项目设计需配套建设具备应急检测能力的实验室,可在 2 小时内完成常规指标的快速检测。从法律框架到技术标准,从宏观规划到微观指标,我国水处理政策法规已形成相互衔接、层层递进的治理体系。这些政策不仅是项目设计的硬性约束,更是推动行业向高质量发展转型的核心驱动力。在实际操作中,项目设计团队需建立政策动态跟踪机制,将法规要求转化为可量化的设计参数,通过技术创新与管理优化的双重发力,实现环境效益、社会效益与经济效益的有机统一。唯有如此,才能确保每一个水处理项目都成为守护碧水清波的坚固堡垒。官网:www.water-purification-equipment.cn热点:中国净水设备,工业净水设备,家用净水设备,养殖净水设备,净水器滤芯,商用净水器,太阳能净水设备中国净水设备网作为一家专业的净水设备网站,我们与众多知名品牌建立了长期稳定的合作关系。我们所提供的净水设备涵盖了工业净水设备,家用净水设备,养殖净水设备等各个领域,包括净水器,净水器滤芯,商用净水器系统等多种产品。这些产品均经过严格的质量检测和认证,确保其性能稳定、安全可靠。关键字:中国净水设备_工业/家用净水设备_养殖净水设备_净水器滤芯_商用净水器_净水设备网_中国净水设备-太阳能净水设备
2025-07-14 09:15:59 发布 阅读 5
京东启动“净水清风行动” 严厉整治滤芯寿命不达标等行业乱象
京东启动“净水清风行动” 严厉整治滤芯寿命不达标等行业乱象
中国净水设备2025年,“国补”政策将净水器纳入补贴范围,在政策红利推动下,净饮水行业迎来“品质升级”的发展新机遇。近日,京东召开“滴水成潮,共赴山海”2025京东·净饮水行业峰会,与行业专家、净饮水品牌、供应商合作伙伴等共同探讨行业发展趋势。会上,京东家电家居还启动了“净水清风行动”,宣布将进一步整治虚假宣传、滤芯寿命不达标等行业乱象。京东家电家居生活电器负责人表示,京东将严厉打击行业滤芯虚假宣传的行业乱象,若用户在使用过程中出现RO滤芯实际寿命不足宣传的一半,京东将无条件为用户更换;若某一型号的RO滤芯寿命不达标且整改无效,京东将下架和清退该产品,甚至终止与涉事品牌的合作。此外,京东也将推动滤芯寿命的计算逻辑,并引入第三方检测机构对滤芯寿命进行检测,切实保障消费者权益,持续为消费者提供高品质饮水体验。净水市场活力依旧 末端净水销量复合增长率达到16.5%高品质饮用水是新时代人民日益增长的物质文化需要的重要体现,更安全、更健康、更适口是家用净饮水电器的共同需求。会上,中国膜工业协会常务副秘书长孟慧琳表示,随着人民生活水平的提高和健康意识的增强,净水机已从“可选消费品”逐步成为“家庭健康刚需”。净水事业关乎千家万户的健康,也承载着人们对美好生活的追求。行业同仁应确保广大消费者的饮水安全健康、规范净水产品市场,共同推动净水行业绿色高质量发展。中国膜工业协会常务副秘书长孟慧琳清华大学环境学院研究员王小在分享时表示,在当前诸多净水技术中,活性炭与反渗透的协同作用,可保证有效去除日常饮用水中可能存在的有机污染物质,从而提升饮用水品质。清华大学环境学院研究员王小2025年,第二轮“两新”政策加力扩围,净水器被纳入“国补”范畴,激发消费活力的同时,也为净水器企业带来了新的机遇。与此同时,消费者安全意识逐年提升,也进一步推动了作为健康家电的代表品类的净饮水的增长。GfK中国区家电事业部厨小业务负责人施婷表示,2024年相比2010年,末端净水销量复合增长率达到16.5%,呈现出了增长活力。在蓬勃发展的净饮水行业中,部分产品表现出色。其中,厨下产品仍居主导位置。在国补政策的加持下,中高端化发展趋势明显,高水效、大通量等特点的净饮水产品深受用户青睐,而搭载AI功能的净水器产品占比也实现了逐年增长。据GfK中国区家电事业部厨小业务负责人施婷介绍,净热一体、1000G以上大通量以及矿化水热度不减,与此同时,矿化水和精控调功能的台式净饮产品也将成为新热点。GfK中国区家电事业部厨小业务负责人施婷事实上,当健康饮水从“品质需求”进阶为“基础需求”,净饮水产品正实现从边缘产品到家庭核心硬件的升级蜕变。奥维云网(AVC)最新数据显示,2025年一季度,净水器以21.4%的零售额增速和12.6%的零售量增速,成为厨电品类中当之无愧的增长冠军。峰会现场,京东为经过专业机构严格检测,出水符合中国膜工业协会团体标准T/ZGM001—2025《高品质饮用水水质要求》的产品颁发了荣誉证书。同时,京东还在现场颁发了2024年度净饮水行业最佳合作伙伴奖、卓越贡献奖、增长新势力奖、创意营销奖、超级新品奖等奖项,以表彰品牌与供应商在2024年所取得的优异业绩。中高端净水器产品增长迅速 京东携手品牌上新京东作为连接净饮水行业供给端与消费端的重要桥梁,始终致力于为消费者带来“质优价低”的产品选择,持续推动健康饮水理念的普及与升级,2024年,京东净饮水整体规模突破100亿元。2025年,在“国补”政策和以旧换新补贴的双重优惠加持下,净饮水品类迎来迅猛增长,京东心动购物季期间,净饮水品类销售同比增长超150%。会上,京东家电家居净水电器负责人通过对京东平台用户画像的深度分析,揭晓了净饮水产品消费者的显著特征。数据显示,35岁以下的年轻消费者成为主力军,他们对产品的品质、外观及智能化程度有着更高的要求。同时,女性用户占比提升,不同地区的消费者对净饮水产品的需求也存在明显差异,如一线城市消费者更注重产品的品牌与品质,而二、三线城市消费者则更关注性价比。消费需求的多元化催生了净饮水行业的细分化发展。其中,厨下产品中诞生了常规净水、加热净水、矿化净水等细分领域,饮水产品中,便携饮水机、制冰饮水机、矿化饮水机等细分赛道同样竞争激烈。数据显示,2023—2024年,京东有超60款净水单品和超15款饮水单品实现销售额破千万元的耀眼成绩。与此同时,大通量净水器产品也成为更多用户的选择。国补政策红利推动净饮水行业迎来结构性升级,中高端产品销量呈现爆发式增长,件单价也提升明显。值得关注的是,这一政策窗口期也吸引了包括添可、追觅、联想、华为、艾美特、摩飞等等在内的多家跨界品牌强势入局,通过技术迁移和品牌协同效应,为净饮水行业注入了全新的竞争活力。净饮水市场百花齐放,竞争进入白热化阶段。2024年,京东家电家居推出“闪电新品”IP,以科学的打新推新方法论助力品牌实现“新品即爆品”。在“闪电新品”的强力赋能下,净水行业新品爆发周期显著缩短,多款产品实现了新品上市即爆款的盛况。其中,云米净水器大单机800G首发期销量超过3200台,小米净水器1200G Pro首发期销量破3500台。“闪电新品”的核心优势在于全生命周期运营能力,不仅确保新品首发引爆市场,更通过持续性的流量扶持和精细化运营,推动产品实现长周期热销。2024年,小米便携饮水机实现了15万台的佳绩,美菱富锶矿化N08茶吧机销量突破5万台。值得一提的是,2024年,京东净饮水机新品共有50余款销量突破万台。充分证实了京东“闪电新品”的推新打新实力以及净饮市场的活力。生态、渠道、新品、用户体验四位一体 进一步夯实京东优势在竞争激烈的市场环境中,只有携手共进才能实现互利共赢,共同开拓更广阔的市场空间。活动当天,京东家电家居宣布,接下来将围绕生态、渠道、新品、用户体验等维度进一步优化,为品牌商提供更高效的成长通道,为消费者提供更优质的产品与服务。在京东净饮水POP生态激励方面,通过新商激励、频道降扣、品牌激励、单品补贴等方式,持续降低商家运营成本;推出超链2.0专项系统扶持,解决POP商家国补全链路流程,为商家降本增效。在渠道方面,进一步加大线下店的渗透,助力品牌实现第二增长曲线。通过线下活动的开展,多场景触达用户。设立净水大店、开展每月2次的净饮水主推日、主推15款单品,强化日销。新品共建方面,京东小魔方、闪电新品两大IP将迎来7大升级,在全面助力净饮水品牌新品实现上新即爆的基础上,进一步增强中高端新品打爆的确定性。在服务方面,京东持续升级优化“送·拆装”一体化服务,让消费者享受省时、省钱、省心、省力的购物体验。2024年消费者选择一体化服务的月均单量同比超4倍,预约及时率、24小时完工率均高于行业均值,安装服务差评率则低于行业均值55%。除了利好消费者,该服务也进一步推动了诸多品牌的增长,目前已有11个净饮水品牌参与。其中,沁园、云米等品牌的以旧换新一体化订单覆盖率超90%。其中,沁园换新订单同比超200%,云米换新订单同比超150%,两大品牌的换新用户占比均超过10%。京东家电家居通过本次峰会不仅展示了其在净饮水行业的领导地位,更通过一系列创新举措和服务升级,为行业的高质量发展注入了新的动力。未来,京东将继续携手各方,共创净饮水行业美好未来,为消费者提供更加健康、便捷、智能的净饮水解决方案。官网:www.water-purification-equipment.cn热点:中国净水设备,工业净水设备,家用净水设备,养殖净水设备,净水器滤芯,商用净水器,太阳能净水设备中国净水设备网作为一家专业的净水设备网站,我们与众多知名品牌建立了长期稳定的合作关系。我们所提供的净水设备涵盖了工业净水设备,家用净水设备,养殖净水设备等各个领域,包括净水器,净水器滤芯,商用净水器系统等多种产品。这些产品均经过严格的质量检测和认证,确保其性能稳定、安全可靠。关键字:中国净水设备_工业/家用净水设备_养殖净水设备_净水器滤芯_商用净水器_净水设备网_中国净水设备-太阳能净水设备
2025-07-12 09:19:00 发布 阅读 2
以旧换新政策下净饮水行业的变化与机遇
以旧换新政策下净饮水行业的变化与机遇
中国净水设备2025 年 6 月 11 日, 中国家用电器协会 饮水电器专业委员会 (以下简称“专委会”) 2025 年 工作会议在北京召开 。奥维云网( A VC ) 环境健康电器事业部总经理田亚丽 受邀分享《 以旧换新政策下净饮水行业的变化与机遇 》重要报告。报告指出,目前国家补贴以旧换新政策正在激活家电市场, 家电大盘呈现出从国补高增长到国补常态化的稳增长态势,政策的效果逐渐减弱 。 短期来看, 家电以旧换新拉动市场高增,但市场 增长压力依旧存在, 长期来看,需要从改善 / 更新方面着手来推动市场发展,同时家电各个 品类、用户、消费、渠道、品牌等各个维度的结构都在发生着深刻的变化 ,了解市场逻辑 才能 致胜 。回归到净饮水市场,短期刺激下,净饮水市场迎来高增,奥维云网( A VC )推总数据显示,国补初期(24M09-12)末端净水(净水器、净饮机、饮水机)全渠道销额同比增长38.2%,国补逐渐常态化时期(25M01-05)末端净水全渠道销额同比增长22.1%,其中,线下渠道增速高于线上。从价格层面看 ,线上净水器市场在高端受净热一体市场拉动增长,中端受 1200 G 市场扩张而愈发集中;线下净水器市场高端持续高增 ;线上净饮机 头部品牌制冰块净饮机快速起量带动 3500+ 市场高增。 从品牌 竞争 来看 ,国补带动行业马太效应加剧,头部品牌集中度进一步提升。同时,净水器被纳入到官方补贴目录中, 进入品牌数量继续增多,市场竞争愈发激烈,行业格局一再重构。了解更多环电市场数据扫码申请试用报告强调在国补逐渐常态化的形势下,净饮水企业争取增长的破局路径需要从市场增长机会点和用户需求着手:持续推进基础功能的迭代升级,提升从价格到价值的渗透。根据奥维云网( A VC )监测数据, 25 M1-5 线上 RO 净水器 1200 G 销额份额达到 31.8% ,同比提升 14.3% , 线下净热一体净水器份额持续上涨,线上一级水效净水器销额份额占比达到 93.6% 。 以旧换新政策推动 产品优胜劣汰,带动行业积极发展。抓住健康化产品趋势,围绕卫生安全方面提升产品竞争力。目前含矿物质净水器、净饮机市场持续提升,健康安全已成为净水器发展 的一个重大议题,因此,品牌商家积极给产品做卫生安全方面的相关认证,旨在不断提升 产品力。拥抱快速增长的市场。包括制冷 / 制冰块净饮机、气泡洗净水器等, 奥维云网( A VC )监测数据显示, 25 M1-5 线上台式净饮机中含制冰块功能的产品销额份额达到 32.5% ,制冷的桌面式饮水机产品份额也快速攀升;在气泡功能层面,厨下净水器多新增气泡洗功能,旨在超微气泡洗去除农残,台式净饮机多新增气瓶,提供气泡水口感。 快速响应, 这些快速增长的市场 或许能 为企业 的增长 开辟了第二 曲线。对用户进行圈层化运营。结合净饮水市场的发展,以能出冰块 / 制冰水的净饮机 / 饮水机产品来培育“数字新生代”,以大通量 / 智能连接 / 多功能产品来巩固“改革中生代”,围绕健康、含矿物质 / 净热一体等适老化功能挖掘“奠基一代”,把握不同消费者的需求 ,方能迎来增长 。官网:www.water-purification-equipment.cn热点:中国净水设备,工业净水设备,家用净水设备,养殖净水设备,净水器滤芯,商用净水器,太阳能净水设备中国净水设备网作为一家专业的净水设备网站,我们与众多知名品牌建立了长期稳定的合作关系。我们所提供的净水设备涵盖了工业净水设备,家用净水设备,养殖净水设备等各个领域,包括净水器,净水器滤芯,商用净水器系统等多种产品。这些产品均经过严格的质量检测和认证,确保其性能稳定、安全可靠。关键字:中国净水设备_工业/家用净水设备_养殖净水设备_净水器滤芯_商用净水器_净水设备网_中国净水设备-太阳能净水设备
2025-07-11 09:42:30 发布 阅读 3
2025年中国水污染处理设备行业分类情况、发展历程及相关政策
2025年中国水污染处理设备行业分类情况、发展历程及相关政策
中国净水设备水污染治理装备主要是指用于水污染治理和水环境保护的各种设备、工具和材料。水污染治理装备主要包括城镇和农村生活污水、工业废水处理与再生利用、回用装备,地表水、地下水污染防控治理与修复装备,清淤机械、排水管网维护检测装备、海绵城市建设配套装备、城镇雨水收集与处理装备,饮用水安全保障及漏损控制装备等装备制造等。资料来源:公开资料,华经产业研究院整理随着国民经济的高速发展以及改革开放的不断深入,中国城市生产力不断提高,人口数量不断增长,随着城市规模的不断扩大,水污染治理的需求也随之产生。数百年来,污水处理技术经历了从最初的一级处理到如今的三级处理等多次变革,从单一的利用水体的自净,到消毒沉淀、脱除有机物、氮磷化合物再到深度处理回用,中国水污染治理装备发展历程主要分为门牙期、启动期、高速发展期、振荡期四个阶段。资料来源:公开资料,华经产业研究院整理本文节选自华经产业研究院发布的《2023年中国水污染处理设备行业发展现状及趋势分析,政策和技术双驱动力推动行业快速发展「图」》,如需获取全文内容,可进入华经情报网搜索查看。随着国家对环境保护的重视,对水污染处理有了新的要求,出台了一系列相关政策,这些政策有利于加快先进水污染治理装备推广,推动水污染治理装备的技术升级和市场拓展,同时提高水污染治理装备的生产质量和安全水平。资料来源:公开资料,华经产业研究院整理近年来国内污水年排放逐年增加,驱动污水处理需求快速增长。据数据,2020年我国污水年排放量为571.36亿立方米,较上年同比增长3%;2021年我国污水年排放量为589.64亿立方米,较上年同比增长3.2%。官网:www.water-purification-equipment.cn热点:中国净水设备,工业净水设备,家用净水设备,养殖净水设备,净水器滤芯,商用净水器,太阳能净水设备中国净水设备网作为一家专业的净水设备网站,我们与众多知名品牌建立了长期稳定的合作关系。我们所提供的净水设备涵盖了工业净水设备,家用净水设备,养殖净水设备等各个领域,包括净水器,净水器滤芯,商用净水器系统等多种产品。这些产品均经过严格的质量检测和认证,确保其性能稳定、安全可靠。关键字:中国净水设备_工业/家用净水设备_养殖净水设备_净水器滤芯_商用净水器_净水设备网_中国净水设备-太阳能净水设备
2025-07-10 09:35:59 发布 阅读 9
净水功能再升级,“国补”带动净水器市场实现增长
净水功能再升级,“国补”带动净水器市场实现增长
中国净水设备夏季高温来临,热得人真想在水龙头上接水喝,但是中国胃又禁不起折腾。其实,只要有一台净水器就能解决这个问题,净水器不仅能够净化水中细菌与杂质,而且能够让用户随时喝到恒温水。随着居民的健康意识增长以及“国补”政策发力,推动净水器厂商针对净水功能做升级。净水功能再升级,为用户打造恒温健康饮水场景如今,净水器厂商针对净水功能做升级,让用户能够喝到恒温的健康水。放眼净水市场,净水效果差、废水浪费大,始终是净水产品的使用痛点。不少净水器厂商针对上述用户痛点,推出了零陈水、多层除菌等功能,带动净水市场结构化升级。第一家电网小编在京东、淘宝、拼多多等电商平台上看到了三款很不错的净水器。京东上的美的MRC810-3000净水器采用鲜矿还原2.0技术,能够靶向去除重金属,杀菌率高达99%,价格为2559元。淘宝上的安吉尔J3477-ROC180净水器创新后置炭技术,能够有效去除自来水中的杂质与细菌,价格为6699元。拼多多上的A.O.史密斯R1600HWi-E净水器拥有7层过滤设置,不会因为过滤层而影响出水量,能够满足一家人的用水需求,价格为2313元。“国补”政策不断加码,带动净水器市场实现增长近两年,“国补”成为了大家热议的话题,丰厚的优惠价格不断刺激着用户的消费需求,带动了净水器市场实现增长。各大净水厂商试图抓住“国补”的政策东风,来抢占市场份额,纷纷扎根研发,推出更多绿色化、智能化的高端净水器。各种大通量、智能定量取水、RO过滤等功能,如雨后春笋般涌入市场,为用户提供了更多的选择空间。相信,通过净水企业在产品创新上的共同努力,会带动净水行业不断走向高端化。官网:www.water-purification-equipment.cn热点:中国净水设备,工业净水设备,家用净水设备,养殖净水设备,净水器滤芯,商用净水器,太阳能净水设备中国净水设备网作为一家专业的净水设备网站,我们与众多知名品牌建立了长期稳定的合作关系。我们所提供的净水设备涵盖了工业净水设备,家用净水设备,养殖净水设备等各个领域,包括净水器,净水器滤芯,商用净水器系统等多种产品。这些产品均经过严格的质量检测和认证,确保其性能稳定、安全可靠。关键字:中国净水设备_工业/家用净水设备_养殖净水设备_净水器滤芯_商用净水器_净水设备网_中国净水设备-太阳能净水设备
2025-07-09 09:37:59 发布 阅读 9
选购净水器必看:NSF认证为何成为行业黄金标准?
选购净水器必看:NSF认证为何成为行业黄金标准?
中国净水设备随着人们对饮用水安全的日益重视,净水器已成为许多家庭的必备家电。然而面对市场上琳琅满目的净水产品,普通消费者往往难以辨别其真实品质。了解行业权威认证标准,将成为您选购净水器时最可靠的指南。首先我们要了解,净水器行业主要认证体系到底有哪些?目前全球范围内有多个针对净水设备的认证体系,主要包括:1.NSF国际认证:全球公认的水处理产品最高标准2.WQA金印章认证:美国水质协会颁发的权威认证3.CE认证:产品进入欧洲市场的强制性安全认证4.中国水效标识:中国特色的节水性能认证5.卫生部涉水产品批件:中国市场的准入许可这些认证从不同维度对净水器产品进行测试和评估,其中NSF认证以其全面性、严格性和国际认可度,成为业内公认的黄金标准。NSF认证:净水器行业的"诺贝尔奖"NSF(National Sanitation Foundation)国际成立于1944年,是世界卫生组织(WHO)在食品安全与饮用水安全领域的合作中心。其认证流程之严格、标准之全面,使其成为全球最受尊敬的净水产品认证机构。NSF对净水器的认证主要包括以下几个关键方面:NSF/ANSI 42:测试产品的感官性能(如去除氯、改善口感)NSF/ANSI 53:评估产品对健康污染物的去除能力(如铅、汞等重金属)NSF/ANSI 58:专门针对反渗透系统的性能标准NSF/ANSI 401:检测产品对新兴污染物的去除效果(如药物残留、农药等)与其他认证相比,NSF认证又有哪些显著优势呢?1.全流程监督:不仅测试最终产品,还持续监督生产过程2.盲测原则:测试样品由NSF直接从市场购买,避免"特供样品"3.全面评估:同时考核污染物去除率和产品结构安全性4.国际公信力:被美国FDA、欧盟等多国监管部门认可如何识别真正的NSF认证产品?市场上存在一些虚假或误导性的认证宣传,消费者可以通过以下方式验证:1.登录NSF官网认证数据库查询2.检查产品上是否带有NSF官方标志3.确认具体通过的是哪些标准认证(如NSF/ANSI 53)4.注意认证范围是否涵盖整个系统而非单个滤芯需要特别提醒的是,部分产品可能仅个别组件获得认证,这不能代表整个系统的性能。优质的净水器通常会明确标注整个系统通过NSF认证。认证之外的综合考量虽然NSF认证是重要参考指标,但选购净水器时还需考虑:·当地水质特点·家庭用水量需求·后期维护成本·安装便利性·品牌售后服务建议消费者优先考虑获得全面NSF认证的产品,同时结合自身需求做出选择。记住,对饮用水安全的投资,就是对家人健康的长期保障。选择带有NSF认证的净水器,等于是为家庭饮水安全增加了一道国际认可的防护屏障。官网:www.water-purification-equipment.cn热点:中国净水设备,工业净水设备,家用净水设备,养殖净水设备,净水器滤芯,商用净水器,太阳能净水设备中国净水设备网作为一家专业的净水设备网站,我们与众多知名品牌建立了长期稳定的合作关系。我们所提供的净水设备涵盖了工业净水设备,家用净水设备,养殖净水设备等各个领域,包括净水器,净水器滤芯,商用净水器系统等多种产品。这些产品均经过严格的质量检测和认证,确保其性能稳定、安全可靠。关键字:中国净水设备_工业/家用净水设备_养殖净水设备_净水器滤芯_商用净水器_净水设备网_中国净水设备-太阳能净水设备
2025-07-08 09:26:47 发布 阅读 2086
省发改委对净水处理公司污水处理绿色低碳标杆厂申报项目进行评估
省发改委对净水处理公司污水处理绿色低碳标杆厂申报项目进行评估
中国净水设备为大力推进全国污水处理绿色低碳标杆厂遴选工作,7月16日下午,省发改委、评估专家组一行5人对西安水务集团净水处理公司第三再生水厂进行现场调研及评估。评审组一行听取了净水处理公司关于参评项目的现状概况、示范效应及可持续发展路径等情况汇报,现场查看了第三再生水厂基本运行状况,随后参观了第三再生水厂利用地下箱体系统上方空间建设的西安水务再生水展馆。评审组一行围绕三厂绿色节能降碳、资源化利用及综合效能等方面进行了全面综合评估。未来,西安水务集团净水处理公司将不断强化绿色低碳发展理念,继续统筹推进污水处理、再生水利用及污泥处置等减污降碳协同增效,推广光伏发电、药剂精准投加等绿色低碳举措,促进公司“绿色”转型,推动污水处理行业绿色低碳水平持续提升。官网:www.water-purification-equipment.cn热点:中国净水设备,工业净水设备,家用净水设备,养殖净水设备,净水器滤芯,商用净水器,太阳能净水设备中国净水设备网作为一家专业的净水设备网站,我们与众多知名品牌建立了长期稳定的合作关系。我们所提供的净水设备涵盖了工业净水设备,家用净水设备,养殖净水设备等各个领域,包括净水器,净水器滤芯,商用净水器系统等多种产品。这些产品均经过严格的质量检测和认证,确保其性能稳定、安全可靠。关键字:中国净水设备_工业/家用净水设备_养殖净水设备_净水器滤芯_商用净水器_净水设备网_中国净水设备-太阳能净水设备
2025-07-07 11:09:57 发布 阅读 2086
国家政策的扶持污水处理行业在未来有着良好的发展空间
国家政策的扶持污水处理行业在未来有着良好的发展空间
中国净水设备国家政策的扶持污水处理行业在未来有着良好的发展空间1、污水处理行业概况解析水污染治理行业是生态保护和环境治理业中非常重要的一个子行业。随着工业化和城市化的发展,水污染成为环境问题中的重要组成部分。水污染治理主要包括对生活污水和工业污水的处理,以确保水资源的质量和可持续利用。除了水污染治理,土壤污染治理、大气污染治理、固废及危废治理等也是生态保护和环境治理业中不可或缺的内容,它们共同努力维护着生态环境的健康和可持续发展。水污染治理行业的重要性不言而喻,它直接关系到国计民生、人民的生活质量和健康,对国民经济的发展和社会进步起着至关重要的作用。随着我国工业化和城镇化的不断推进,水污染问题日益突出,给水资源的可持续利用和人民生活带来了严重挑战。加强水污染治理,提升污水处理技术和产业化水平,是解决当前水资源短缺和水污染问题的关键之一。只有有效遏制水资源污染,才能保障城市居民的饮水安全,维护人民健康,促进社会经济的可持续发展。因此,政府、企业和社会各界都应该共同努力,加大投入,加强管理,推动水污染治理工作取得实质性成效,为建设美丽中国、实现可持续发展作出积极贡献。在生活污水治理方面,我国政府大力推进城市基础设施建设,城市污水收集和污水处理能力都有了较大幅度的增长和提高。此外,随着我国城镇化进程的不断推进,生活污水排放量将不断增加,对生活污水处理服务的需求将不断扩大,对生活污水处理质量的要求将不断提升。2、我国污水处理行业现状分析目前我国仍然面临着严重的水资源短缺及污染问题,污水处理以及污水资源化是解决我国水资源短缺及污染问题的重要手段。随着城镇化的进程加快,城镇污水处理在现代社会中的地位越来越重要。污水处理相关的环境保护产业上升到了国家战略,党和国家大力扶持相关产业发展。污水处理行业在可预见的未来,有着良好的发展空间。(1)我国水资源污染情况严重我国水源地污染情况的确是一个严重的问题,尤其是随着经济的快速发展,一些地方对环境保护的关注度不够,导致了水质污染的严重程度。主要的污染指标包括化学需氧量、高锰酸盐指数和总磷,这些指标反映了水体中有机物和无机物的污染情况。尤其在一些流域中,如松花江、海河等,水质的污染程度相对较高,需要引起更加重视和关注。为了改善水源地的污染状况,需要采取综合性的措施,包括加强工业和农业污染治理、改善城乡污水处理设施建设、推进生态环境保护和恢复等方面的工作。政府、企业和社会各界需要共同努力,加大投入和管理力度,促进水环境质量的改善,确保人民群众的饮用水安全和生态环境的可持续发展。我国人均水资源较少以及水污染较为严重的现况,严重影响我国社会民生以及经济社会可持续发展。污水治理需求依然十分迫切,污水处理行业正在发挥着愈发重要的角色,需要对污水进行无害化处理以达到排放或者循环利用的目的,从而节约水资源保护生态环境,提高经济社会可持续发展能力。(2)我国污水排放量持续上升近年来,我国经济保持高速发展,同时随着城乡一体化进程不断推进,工业化持续、长期发展,城市人口膨胀,生活及工业污水的排放量持续保持在较高水平。2022年我国城市年污水排放量已经达到638.97亿立方米,2011-2022年复合增长率为4.26%,预期未来我国每年的污水排放量会保持5%左右的增速。2018年至2023年全国城市污水排放量资料来源:普华有策3、污水处理行业规模分析截至2022年底,中国城市在污水处理设施建设方面取得了显著进展,形成了庞大的污水排水网络和高效的污水处理系统。城市排水管道总长度达到了913,508公里,这意味着建立了覆盖面广泛的污水收集网络,能够有效地将城市产生的污水输送到相应的处理设施。同时,污水处理厂的数量大幅增加至2,894座,这不仅反映了国家对污水处理设施建设的重视程度,也体现了其提升环境质量、保护水资源的决心。这些污水处理厂的年处理能力达到了惊人的21,606万立方米/日,确保了大量城市污水得到及时有效的净化处理。在此基础上,中国的城市污水处理率进一步提升到了98.11%,这一数字表明绝大部分的城市污水经过处理后达标排放或再利用,极大地减少了未经处理的城市污水直接排入自然水体的情况,有力地改善了水环境质量,促进了生态环境保护和可持续发展。2017年-2022年我国排水管道长度(公里)资料来源:普华有策2018年-2022年我国城市污水处理能力及处理率:资料来源:普华有策城市污水排放量的增加主要受到城市人口增长、工业生产扩张以及生活水平提升等因素的影响。随着城市污水排放量的增加,对水环境质量和生态系统造成了一定的压力,需要采取有效的措施来减少污染、提升治理水平。为了应对城市污水排放量增加的挑战,我国需要加大对污水处理设施的建设和改造力度,提高污水处理率和资源化利用率,加强污水治理技术和管理水平,推动城市污水处理和资源利用工作向更加智能、绿色和可持续的方向发展,确保城市水环境的健康与可持续发展。在国家政策的推动下,我国加快了对污水处理设施的投资建设,污水处理厂数量呈现连年增长的趋势。截至2022年末,我国城市污水处理厂总数达到2,894座,较上年增加67座,同比增长2.37%,相较于2011年的1,588座增加了约1.82倍。2018年至2022年我国污水处理厂数量及污水年处理量:资料来源:普华有策增加污水处理厂的数量是解决水污染问题、改善水环境质量的重要举措。新建和扩建污水处理厂可以提升城市污水处理能力,有效减少污水对水环境的污染,保护水资源和生态环境。此举也有助于推动城市污水资源化利用和回收利用,促进循环经济发展。在未来,我国还需继续加大对污水处理设施建设和运营的投入,提高污水处理技术水平,完善管理机制,确保污水处理设施的可持续运行和有效治理,以实现水污染防治目标,建设更加清洁、美丽的生态环境。4、污水处理行业的发展规划国家发展改革委、生态环境部等部门于2022年1月发布的《关于加快推进城镇环境基础设施建设的指导意见》,其针对2025年设定了城镇环境基础设施建设的一系列主要目标,聚焦于污水处理及资源化利用领域,具体包括以下几个方面:1、新增污水处理能力:计划新增污水处理能力2,000万立方米/日。这一目标旨在大幅提高城镇污水处理系统的总体处理规模,确保日益增长的城市污水能够得到有效处理,防止未经处理或处理不达标的城市污水直接排放,造成环境污染和水资源浪费。2、污水收集管网建设与改造:计划新增和改造污水收集管网8万公里。完善污水收集系统是保障污水处理设施高效运行的前提,通过新建和改造管网,可以扩大管网覆盖范围,减少污水直排,提高污水收集率,确保更多城市污水被接入处理设施进行集中处理。3、再生水生产能力提升:计划新建、改建和扩建再生水生产能力不少于1,500万立方米/日。再生水是指经过适当处理后,达到一定水质标准,可用于城市杂用、工业冷却、景观补水、农田灌溉等领域的非饮用再生水源。提升再生水生产能力有助于实现水资源的循环利用,减轻对新鲜水资源的需求,缓解水资源短缺压力。4、县城污水处理率要求:要求县城污水处理率达到95%以上。这一目标体现了对县级行政区污水处理工作的高标准要求,旨在确保全国范围内的污水处理设施建设和运营不仅关注大城市,也充分涵盖中小城市和县镇,实现污水处理的全面覆盖和高效率。5、地级及以上缺水城市污水资源化利用率:要求地级及以上缺水城市污水资源化利用率超过25%。在水资源严重短缺的城市,提高污水资源化利用率尤为重要,这意味着至少有四分之一的处理后的污水将被转化为再生水,用于替代常规水资源,对缺水城市的水资源可持续利用具有重要意义。6、城市污泥无害化处置率:要求城市污泥无害化处置率达到90%。污水处理过程中产生的污泥含有大量有机质和有害物质,如不妥善处理,会对环境造成二次污染。强调污泥无害化处置率的目标,旨在推动各地采取有效技术手段,如厌氧消化、热干化、土地利用等方式,对污泥进行安全、环保的处置,确保污泥处理环节与污水处理相协调,形成完整的污染控制链条。综上所述,《关于加快推进城镇环境基础设施建设的指导意见》针对2025年设定了全面且具体的污水处理及资源化利用目标,旨在通过大规模设施建设、管网改造、再生水利用、污水处理率提升、污水资源化利用以及污泥无害化处置等多个维度,系统性地推进我国城镇环境基础设施的现代化建设,提高水资源利用效率,保护水环境,应对我国水资源短缺的挑战。更多行业资料请参考普华有策咨询《2024-2030年污水处理行业市场调研及发展趋势预测报告》,同时普华有策咨询还提供产业研究报告、产业链咨询、项目可行性报告、专精特新小巨人认证、市场占有率报告、十四五规划、项目后评价报告、BP商业计划书、产业图谱、产业规划、蓝白皮书、国家级制造业单项冠军企业认证、IPO募投可研、IPO工作底稿咨询等服务。(PHPOLICY:MJ)官网:www.water-purification-equipment.cn热点:中国净水设备,工业净水设备,家用净水设备,养殖净水设备,净水器滤芯,商用净水器,太阳能净水设备中国净水设备网作为一家专业的净水设备网站,我们与众多知名品牌建立了长期稳定的合作关系。我们所提供的净水设备涵盖了工业净水设备,家用净水设备,养殖净水设备等各个领域,包括净水器,净水器滤芯,商用净水器系统等多种产品。这些产品均经过严格的质量检测和认证,确保其性能稳定、安全可靠。关键字:中国净水设备_工业/家用净水设备_养殖净水设备_净水器滤芯_商用净水器_净水设备网_中国净水设备-太阳能净水设备
2025-07-04 09:24:09 发布 阅读 2093
热门商家排行
1 艾欧史密斯(中国)水系统有限公司
A.O.史密斯,创立于1874年,拥有百年灿烂历史。总部位于美国威斯康星州,美国50强最佳制造商,将创新技术和节能解决方案应用于产品,并行销世界各地的全球知名企业。也是先进的热水设备、锅炉和水处理设备制造商。公司在纽交所上市,市值100亿美元,并且是标准普尔500(S&P 500 INDEX)指数企业
浏览次数:7151
2 深圳安吉尔饮水产业集团有限公司
高端净水专家安吉尔成立于1987年,总部位于广东深圳。安吉尔专注净水领域36年,专业净水器安吉尔销量领先。 目前,安吉尔渠道门店总数超10000家,专卖店数近2000家,累计活跃用户超500万,产品畅销全球65个国家。 36年来,安吉尔始终坚持科技创新,不断引领行业技术升级。参与17项国家及行业标准制修订,累计获得900余项专利。建立4大水质实验室。2023年,安吉尔凭实力斩获全球9项发明奖,包含3项日内瓦国际发明展奖项、6项亚洲创新发明展奖项。 安吉尔拥有三大生产基地,其中安吉尔环境科技智慧园占地超60万平米,可实现年产1000万台(套)的净饮水产品规模。安吉尔拥有完整的生产管理体系,已获中国CQC、美国UL、美国NSF、加拿大CSA、法国BV、英国ITS、瑞士SGS和德国TüV全球八项权威机构认证。 安吉尔拥有高标准的七星服务体系,服务覆盖全国区县2900+,全年每天24小时无间断为用户服务,全面保障饮用水安全。 凭借专业的品牌形象、领先的科技实力、过硬的产品品质、完善的服务体系,安吉尔入驻北京大兴机场、深圳宝安机场等14个国家级重点工程项目,累计与33家房地产开发商达成品牌合作。
浏览次数:7614
3 沃刻科技
沃刻科技集自主研发、生产、销售为一体,公司始终立足于原生态理念,研发绿色健康产品和发展绿色产业,以“源于自然、再造和谐”的工作思路,创造出一系列具有划时代意义的技术成果和产品。沃刻科技是国家高新技术企业,拥有3家子公司,上千家服务网点,办公及厂房占地面积14万平方米。沃刻科技自主建设具备年产200万套的净水器设备无尘生产车间,800多平方米的豪华健康科技馆,1000多平方米的标准水质样本实验室。匠心打造的“沃刻WOKE”、“好水机”“佳贝尔”等知名品牌立足国内、放眼世界、签约代言,产品已畅销全国三十多个省、市、自治区和两百多个国家和地区,口碑享誉海内外。其中“沃刻WOKE”品牌更是在央视、央广等众多国内大型媒体进行大量的广告投放,得到广大用户的一致好评。
浏览次数:6307
4 深圳市富兴恒泰科技有限公司
上善若水,从心开始;干净饮水,从康道夫开始 “康道夫”品牌属于深圳市康道夫智能科技有限公司;是一家专注于净水机产品的研发、制造、销售及服务于一体的环保企业。 目前拥有三大工业园区,总建筑面积达42000平方米。公司拥有先进的生产设备和检验仪器160多台(套)。公司拥有完善的质量管理体系,下设资材部、研发部、品保部、制造部、仓储部、营销部、售后部、审计部、财务部、外经部、人力资源部等职能部门,并备有专业的物流配送中心。2011年公司成功制订、运作与推行 ISO9001:2000国际质量管理体系,并获得国家强制性CCC认证。 康道夫对于产品的要求是所以的涉水零配件必须为食品级的材质;以此保证每一台净水器都能让消费者买的安心,用的放心,服务贴心;净水器从食品级材质开始。
浏览次数:2603
5 广东万和净水设备有限公司
研发、生产和销售:家用净水机、商用及工程净水设备、家用及商用空气净化器、车载空气净化器及上述产品的配件;承接:社区及公共直饮水工程项目。
浏览次数:7542
6 佳和达
佳和达---成立于2017年;是一家集售前整体方案规划以及设备的自主研发、制造、安装调试、系统的售后服务于一体的高新技术企业,公司主营超声波清洗设备、喷淋清洗线,平板式清洗设备,表面处理(电镀,涂装)设备,清洁剂,工业纯水机设备等工业非标自动化清洗烘干设备。
浏览次数:11824
7 青岛朗兹科技设备有限公司
青岛朗兹科技设备有限公司(以下简称“朗兹”)是国内农业前端水质综合提升解决方案的践行者,产品主要用于作物灌溉、畜牧饮水、水产养殖等三大领域的水质改善提升,总部位于美丽的海滨城市青岛。 朗兹立足国内、面向全球,集研发、生产、销售及技术服务于一体,推广系统化、标准化、智能化的农业前端用水解决方案和新型农业科技设备及服务。 针对种植业、养殖业等不同生产活动中的不同品种、生产模式、生产区域条件等应用场景,朗兹进行科学组配和集成应用,实行农业规模化生产全生长周期的环境(水、土壤、微生物、营养)管理,旨在提高农产品的产量和品质,提升农业生产效率和资源利用率,改善生态环境,全面提高农业生产活动规模化、科学化、智能化,促进农业的绿色高效可持续发展。 依托高水平的专家团队和高素质的科研团队,朗兹从农业生态水处理出发,为全球新型农业客户提供一体化解决方案,全力打造未来科技型农业。
浏览次数:4072
8 山东八福净水设备有限公司
山东八福净水设备有限公司,公司以净水行业为基础,产品涉及种植、养殖净水设备,生活饮用净水设备,家庭净水,社区水站,各类工业商用净水设备,锅炉除垢及各种用水设备净化除垢器等。 公司长期致力于各行业净水产品的研发、生产、销售、维护,全面、科学、系统的为客户提供一站式高品质的产品及服务。“诚实做人,踏实做事”一直是八福净水坚守的原则,八福净水专心、专注、专业,我们不但注重产品品质和售后服务,而且紧跟国际最新净水技术,在产品上注重细节与创新,不断努力不断进取,我们将以优质的产品设计,严格的质量管控,专业的安装调试,及时周到的售后服务,为各行业及广大客户提供优质净水产品而不懈努力!
浏览次数:3208
9 武汉滤源净水材料有限公司
武汉滤源净水材料有限公司成立于2008年,我公司常年经营活性炭、无烟煤、锰砂、火山岩、陶粒、聚合氯化铝、聚丙烯酰胺等50余种全规格滤料与净水药剂,长期服务于大型国企、外企及市政工程项目。“以人为本,和谐发展”是公司的经营理念,诚信经营、专业服务,受到行业广大客户的一致好评。公司致力于打造华中地区的“滤料超市”,为您提供更优更快的产品与服务。
浏览次数:736
10 成都硕特科技股份有限公司
浏览次数:917

点击 免费发布信息

关闭
请使用微信扫一扫操作!
关闭
· 扫码登录
请使用微信扫一扫登录/注册
>