内容概况:随着国人对饮水健康意识的不断提升及城市化进程中水质问题的日益凸显,我国净水器市场迎来了快速增长期。根据公开发布的信息,2023年,中国净水器市场需求有所回暖,市场规模回升至205亿元,同比增长超10%。从细分市场角度来看,净水器主要分为家用净水器和商用净水器产品,其中家用净水器占据了接近80%的市场份额。2024上半年全渠道零售额90亿元,同比下滑1%。
关键词:家用净水器行业产业链、家用净水器零售额、家用净水器行业发展趋势
一、家用净水器行业定义及分类
净水器,也被称为净水机或水质净化器,是一种专门设计用于去除水中杂质和污染物的设备。它按照对水的使用要求对水质进行深度过滤和净化处理,旨在提供清洁、安全的饮用水和使用水。净水器的工作原理主要包括过滤、吸附、离子交换、杀菌消毒和反渗透等物理、化学或生物方法。这些方法通过不同的技术手段,如滤芯、活性炭、反渗透膜等,去除水中的有害物质,如细菌、病毒、重金属、有机化合物、药物残留等,以提高水的质量和健康安全性。家用净水器可分为PP面滤芯净水器、复合烧结活性炭净水器、超滤净水器、RO反渗透净水器、陶瓷过滤净水器、纳滤净水器等。

二、家用净水器行业产业链分析
家用净水器行业产业链上游主要包括原材料及零部件等,主要原材料及零部件包括不锈钢、滤料、滤芯、橡胶材料、塑料零件、控制配件等。这些原材料的质量和性能对净水器的净水效果和使用寿命具有重要影响。例如,滤芯作为净水器的核心部件,其质量和性能直接关系到净水器的过滤效果和寿命。如果滤芯材料质量不佳,可能导致过滤效果不佳,甚至对水质造成二次污染。因此,上游原材料供应商的产品质量和技术水平直接影响到家用净水器行业的整体质量水平。产业链中游则为家用净水器的生产制造。产业链下游主要通过品牌专卖店、超市和家电卖场以及电商平台等渠道销售给消费者。

相关报告:智研咨询发布的《中国家用净水器行业市场行情监测及前景战略研判报告》
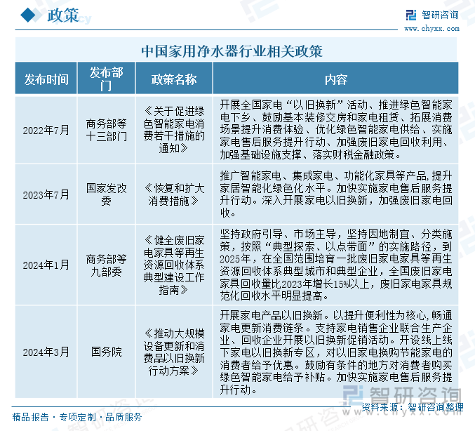
三、中国家用净水器行业相关政策分析
近年来,我国政府推出许多相关政策促进家用电器行业的发展,同时推动了家用净水器行业的发展,如《推动大规模设备更新和消费品以旧换新行动方案》开展家电产品以旧换新。以提升便利性为核心,畅通家电更新消费链条。支持家电销售企业联合生产企业、回收企业开展以旧换新促销活动。政策通过以旧换新的方式,降低了消费者购买新净水器的成本,从而激发了消费者的换新意愿。特别是对于那些使用时间较长、性能下降的旧净水器用户,他们更有可能在政策推动下选择更新换代。随着以旧换新活动的深入,家用净水器市场的整体规模有望进一步扩大。更多的消费者将参与到这一市场中来,推动行业的持续健康发展。政策鼓励消费者购买绿色智能家电,这将促使家用净水器企业加大技术创新力度,研发出更加节能、智能、高效的产品。这些新产品将更好地满足消费者的需求,提升用户体验。

注:本文节选出自智研咨询发布的《研判2024!中国家用净水器行业产业链图谱、相关政策、零售额、零售量及发展趋势分析:家用净水器市场将继续保持快速增长,成为净水器市场的主要增长点 [图]》行业分析文章,如需获取行业文章全部内容,可进入智研咨询官网搜索查看。
由智研咨询专家团队精心编制的《中国家用净水器行业市场行情监测及前景战略研判报告》(以下简称《报告》)重磅发布,《报告》旨在从国家经济及产业发展的战略入手,分析家用净水器行业未来的市场走向,挖掘家用净水器行业的发展潜力,预测家用净水器行业的发展前景,助力家用净水器行业的高质量发展。

本《报告》从2024年全国家用净水器行业发展环境、整体运行态势、运行现状、进出口、竞争格局等角度进行入手,系统、客观的对我国家用净水器行业发展运行进行了深度剖析,展望2024年中国家用净水器行业发展趋势。《报告》是系统分析2024年度中国家用净水器行业发展状况的著作,对于全面了解中国家用净水器行业的发展状况、开展与家用净水器行业发展相关的学术研究和实践,具有重要的借鉴价值,可供从事家用净水器行业相关的政府部门、科研机构、产业企业等相关人员阅读参考。
公司以“用信息驱动产业发展,为企业投资决策赋能”为品牌理念。为企业提供专业的产业咨询服务,主要服务包含精品行研报告、专项定制、月度专题、可研报告、商业计划书、产业规划等。提供周报/月报/季报/年报等定期报告和定制数据,内容涵盖政策监测、企业动态、行业数据、产品价格变化、投融资概览、市场机遇及风险分析等。
总部位于美国明尼苏达州的滨特尔(Pentair)集团成立于1966年,旗下品牌爱惠浦成立于1933年,拥有超过90年的净水经验,是世界上权威的专业水处理设备制造公司之一。滨特尔业务遍布全球6大洲27个国家,拥有10,578名员工,能在全球各个角落为我们的客户提供产品和服务。滨特尔在中国拥有40年的本土净水经验,致力于为中国客户及消费者提供优质且因地制宜的解决方案。我们的客户遍布市政、工业、餐饮、便利店、酒店、泳池等工商业领域及住宅和大众消费者等家用领域。 我们卓越的产品和解决方案在帮助创造洁净的水环境的同时减少水消耗,更高效地利用水及能源,实现可持续发展。
江苏艾勤环保科技有限公司(以下简称“艾勤科技”)是国内知名的曝气器和水处理填料的生产厂家。公司地址位于风景秀丽的太湖之滨、中国的环保之乡——宜兴市凯旋路18号。公司注册资金为1000万元,拥有三千多平方米的自动化生产研发车间。
点击 免费发布信息
·
扫码登录